アナログ・デバイセズ社 デジタルアイソレーター製品のご紹介
近年、通信回路の絶縁方法はフォトカプラからデジタルアイソレーターへの切り換えが進んでいます。
そこで今回は絶縁の必要性、絶縁方式のご説明の後に、Analog Devices, Inc.(以下、アナログ・デバイセズ社)のデジタルアイソレーター製品の特長をご紹介いたします。
なぜ絶縁が必要か?
産業機器や医療機器などで、高電圧で動作する部分と低電圧で動作する部分が混在していたり、低電圧の機器でも使用環境により高電圧・大電流が印加される恐れがある場合には、低電圧の回路に高電圧が印加され破損したり、取り扱う人が感電する危険があります。
それとは別に、ある2点間でGND電位が異なる状態が発生すると、一方のGNDからもう一方のGNDへと電流が流れる経路が発生します(これをGNDループと呼びます)。このGNDループに電流が流れると回路や機器が故障・破損する場合があります。加えて、GNDループの存在がノイズの発生や増幅の要因となります。
これらの対策として、電気・電子回路の2つのポイント間に電流が流れないよう電気的に分離、つまり「絶縁(ガルバニック絶縁)」を行う必要があります。一般的に「絶縁」が必要な装置や箇所は以下の通りです。
絶縁が必要な装置
- 商用電源・モーター・計測器などの産業機器
- AED、レントゲンなどの医療機器
- ハイブリッド自動車・ECU等の車載機器
- その他、高圧と低圧が混在するシステム
絶縁が必要な箇所
- 高電圧(例:モーター、36V)回路と低電圧(例:マイコン、3.3V)回路の間
- 基板間のインターフェースや外部機器と接続するコネクターの周辺
- RS-232/422/485、CANなどのトランシーバー周辺
絶縁方式
絶縁方式はフォトカプラとデジタルアイソレーターの大きく2つに分類されます。
- 従来から使われているフォトカプラ=光絶縁方式
- 近年登場したデジタルアイソレーター=おもに磁気絶縁方式と容量絶縁方式
フォトカプラ (光絶縁方式)
送信側では発光素子を使って電気信号を光信号に変換します。
受信側ではフォトトランジスタ等を用いて、光信号を電気信号に変換する方式です。
光を介在することにより、電気的な分離を行います。
長所
●安価
●アナログ・デジタル両方可
短所
●低速 (max 20Mbps程度)
●消費電流 大
●経年劣化(約10年)
●外付けプルアップ抵抗必要
デジタルアイソレーター
デジタルアイソレーターには「磁気絶縁方式」と「静電容量方式」の2種類があり、アナログ・デバイセズ社では両方のラインアップを持っています。
磁気絶縁方式を採用しているのが、旧来のアナログ・デバイセズ社が持っていたラインアップです。絶縁材としてポリイミドを使用し、オン・オフ・キーイングでエンコーディングして信号を伝送しています。
一方で容量絶縁方式を採用しているのが、アナログ・デバイセズ社が統合した旧Maxim社のラインアップです。絶縁材にSiO2(二酸化ケイ素)を使用し、エッジ・エンコーディングでエッジをトリガーにして信号を伝送しています。
磁気絶縁方式(インダクティブ方式)
送信側・受信側の両方に絶縁されたコイルを用います。
電気信号を磁気エネルギーに変換して送り、受け側では磁気エネルギーを電気信号に変換する方式です。磁気を介することにより、電気的な分離を行います。
長所
●同相過渡電圧耐性(CMTI)が高い
●高速(~150Mbps)
●外付けプルアップ抵抗不要
短所
●容量絶縁方式に比べてEMI、EMC特性が劣る
●動作周波数に比例して消費電流増大(高速で不利)
●デジタル信号のみ
容量絶縁方式(キャパシティブ方式)
受信側にコンデンサーを用います。(製品によっては送信側と受信側両方)
電気信号を送り、受け側ではコンデンサーの充電・放電という形に変換する方式です。
コンデンサーを介することにより、直接的な電気信号の受け渡しは行わず電気的な分離を行います。
長所
●EMI、EMC特性に優れる
●高速(~200Mbps,理論上~500Mbps)
●外付けプルアップ抵抗不要
短所
●CMTIが低い
●動作周波数に依らない消費電流(低速で不利)
●デジタル信号のみ
各絶縁方式の比較
各方式の特長は以下のとおりです。
*1 速度 :光絶縁は20Mbps程度までに対して、デジタルアイソレーターは150~200Mbps程度
*2 CMTI :Common Mode Transient Immunity(同相過渡電圧耐性)の略
*3 寿命 :光絶縁は10年程度、デジタルアイソレーターは25年以上
デジタルアイソレーターはフォトカプラと比べて高速・低ノイズ・低消費電流・長寿命の利点があります。
アナログ・デバイセズ社のデジタルアイソレーターの特長
低EMI
優れたEMI特性をもつ一例として、アナログ・デバイセズ社製品の実測データーをご紹介します。
EMI規制値(CISPR11およびFCC Part15 クラスB、赤い線)に対し、MAX1443xのEMI特性(青い線)は30M~1GHzの帯域で10~20dB以上マージンがあり低EMI設計が実現可能です。
低伝搬遅延・低ジッター・低消費電力
アナログ・デバイセズ社製品の回路構成はシンプルで、最低限の外付け回路のみでDC信号も検出可能です。これにより低伝搬遅延・低ジッター・低消費電力を実現しています。
高速
上記の低伝搬遅延・低ジッターの特長を活かし、アナログ・デバイセズ社では高速品を多数用意しています。
一般的なデジタルアイソレーターは~150Mbpsですが、アナログ・デバイセズ社の汎用デジタルアイソレーターでは~200Mbpsに対応しています。USB2.0規格に対応した製品では480Mbps、LVDS向けの製品では1レーンあたり~2.5Gbpsに対応しています。
代表製品のご紹介
磁気絶縁方式(インダクティブ方式)
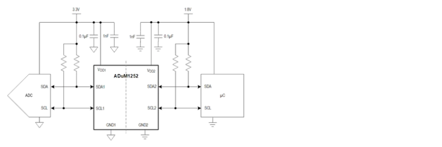
■絶縁型I2Cトランシーバー: ADuM1252/3
●拡張VDD、アイドルバス・ホットスワップ、低VOLを備えた超低消費電力、双方向I2Cアイソレータ
■DCDCコンバータ内蔵4chアイソレータ: ADuM642xA
●100mA出力電流、最大100Mbps
容量絶縁方式(キャパシティブ方式)
■強化絶縁 6ch デジタルアイソレータ: MAX22663-6
●強化ガルバニック絶縁構造により、最大5kVRMS(60s)の絶縁性能を実現
アナログ・デバイセズ社製品ラインアップ
アナログ・デバイセズ社では、デジタルアイソレーターIC単品に加え、アイソレーター+各種トランシーバーや、アイソレーター+トランシーバー+絶縁電源をワンチップに内蔵した製品もあり多様なニーズに対応しています。
アナログ・デバイセズ社 アイソレーター+組合せ製品一覧
それぞれの詳細やおすすめ製品は下記リンクよりご参照ください。
アナログ・デバイセズ社 アイソレーションIC ページ
おすすめリンク
産業機器に求められる電源ソリューションの特長と適用例のご紹介
産業機器では、規格準拠や安全面の課題解決に苦労されるケースが多いかと思います。今回、産業機器向けに最適化された電源ソリューションとして、高効率、高信頼性、高耐圧などの特長を持つAnalog Devices Inc.(以下、アナログ・デバイセズ社)の代表的な電源製品を取り上げ、それぞれの技術的な特長と適用例をご紹介します。
産業機器に求められるインターフェース製品のご紹介
産業機器アプリケーションでは、機器間のデータ通信を確実かつ効率的に行うことが求められます。一方で、周囲温度やノイズなどの厳しい環境で使用されることが多く、これらの課題解決には多くの苦労を伴います。今回は、産業機器向けのインターフェース製品を多く提供するAnalog Devices Inc.(以下、アナログ・デバイセズ社)の代表的なインターフェース製品を取り上げ、それぞれの技術的な特長と適用例をご紹介します。
アナログ・デバイセズ社製品取り扱い説明動画集
アナログ・デバイセズ(NASDAQ: ADI)は、物理的世界とデジタル世界の架け橋となり、インテリジェント・エッジでのブレークスルーを実現する、グローバルな半導体企業です。
アナログ・デバイセズは、アナログ、デジタル、そしてソフトウェアの技術を組み合わせて、工場のデジタル化、モビリティ、デジタル・ヘルスケアの進歩に寄与し、気候変動に取り組み、高い信頼で人と世界とを接続するソリューションを実現しています。2022会計年度の収益は120億ドルを超え、世界で約25,000人の従業員と125,000社のお客様を擁するアナログ・デバイセズは、現代の革新者たちに「想像を超える可能性」を提供します。