非絶縁AC/DC評価ボードを動かしてみた
EV175-S-00A評価ボード
MP175の特長
MP175は700VのMOSFETを内蔵した非絶縁の電源ICです。
出力電力は10Wをターゲットとしております。
すぐに評価が始められる評価ボードと無償サンプルの提供が可能です。
下記の申し込みフォームより、「無償サンプル希望」とお問い合わせください。
EV175-S-00A評価ボードの特長
EV175-S-00A評価ボードの特長について説明します。
- 入力電圧は85Vac~265Vacまで幅広く入力することができるようになっております。
- 基板のサイズは6cm×3.5cm、高さは2.2cmです。
- 出力電力は10Wを出力することが可能です。
写真はEV175-S-00A評価ボードの表面と裏面になります。
EV175-S-00A評価ボード 測定内容
今回はEV175-S-00A評価ボードの評価ボードを使用して測定します。
- 今回測定する項目
- 効率測定
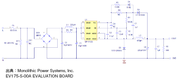
評価するEV175-S-00A評価ボードの回路図になります。
EV175-S-00A評価ボード 測定環境
- 以下の測定環境で評価します。
- 効率測定
EV175-S-00A評価ボード 動作方法、評価方法
EV175-S-00A評価ボードの動作方法は安定化電源を入力して、電子負荷装置で負荷電流を変更して、パワーメータで入力電力と出力電力を確認して効率を測定します。
(効率評価方法)
- 安定化電源でACの90Vac、115Vac、141Vac、200Vac、230Vac、264Vacの電圧設定を行い、安定化電源から評価ボードに配線して安定化電源の出力スイッチを押します。
- 出力電圧18Vを確認しながら、電子負荷装置を使用して負荷電流を変更します。
- パワーメータで入力電力と出力電圧、出力電流を読み取りして効率を測定します。
EV175-S-00A評価ボード 測定基板写真
測定基板、装置の写真になります。
効率測定の装置写真
EV175-S-00Aの結果
EV175-S-00Aの効率データ
入力電圧を90Vac~264Vac、出力電流を0.05~0.55Aで変えた時の効率です。(室温23.4℃)
| Iout | 90Vac | 115Vac | 141Vac | 200Vac | 230Vac | 264Vac |
| 0.55 | 85.29 | 86.12 | 86.25 | 85.89 | 85.47 | 84.91 |
| 0.4125 | 86.42 | 87.01 | 87.23 | 87.08 | 86.91 | 86.60 |
| 0.275 | 87.04 | 87.45 | 87.34 | 86.87 | 86.50 | 85.99 |
| 0.1375 | 87.57 | 87.41 | 87.13 | 85.99 | 85.10 | 84.08 |
| 0.05 | 86.47 | 85.69 | 84.38 | 82.10 | 80.01 | 77.05 |
EVHF500-30-P-00Aの効率グラフ
EV175-S-00Aの出力電圧のレギュレーションのデータ
入力電圧を90Vac~264Vac、出力電流を0.05~0.55Aで変えた時の出力電圧のレギュレーションです。(室温23.4℃)
| Iout | 90Vac | 115Vac | 141Vac | 200Vac | 230Vac | 264Vac |
| 0.55 | 17.994 | 17.993 | 17.977 | 17.977 | 17.971 | 17.96 |
| 0.4125 | 18.034 | 18.03 | 18.033 | 18.024 | 18.022 | 18.012 |
| 0.275 | 18.072 | 18.066 | 18.065 | 18.06 | 18.054 | 18.047 |
| 0.1375 | 18.136 | 18.123 | 18.125 | 18.121 | 18.115 | 18.106 |
| 0.05 | 18.23 | 18.231 | 18.216 | 18.216 | 18.202 | 18.193 |
EV175-S-00Aの出力電圧のレギュレーションのグラフ
担当エンジニアからの一言
MP175評価ボードで効率測定しました。効率は入力電圧が90Vac~264Vac、最大出力電力10Wで84.5%以上に達していることを確認できました。出力電圧のレギュレーションは入力電圧が90Vac~264Vac、出力電力を1W~10Wの範囲で18V+1.3%以下で一定に保つことが確認できました。
入力電圧がAC電源ですが非絶縁電源で回路構成しており、設計で難関になるトランスを使用していないので、電源設計が簡単になり、省スペースの電源には最適です。
だだし、トランスで絶縁していないのでアプリケーションとしては手で触れないことが前提となります。
ぜひ、AC電源で省スペース、手で触れないスマートメータ、FAなど、出力電力10Wのアプリケーションにいかがでしょうか。