MPS Virtual Bench Pro 4.0 スタートアップガイド
Virtual Bench Proとは?
Virtual Bench Pro のバージョン 4.0 がサポートしない製品は、3.0 のスタートアップガイドを参照してください。
PMBus付き電源ICの評価用ツール
Virtual Bench ProはPMBus付き電源ICの評価を簡単にしてくれるツールです。
Virtual Bench Pro
PMBusって何?
PMBusとは、I2Cをベースに電源IC用に規格化されたBusです。
PMBusのロゴ
通信方法や速度はI2Cと同様ですが、PMBusは電源IC用に3つの特長を備えています。
- 監視 (Monitor)
- 設定 (Configuration)
- 制御 (Control)
しかし、これらの特長を評価するには電源ICごとに用意されているレジスタの意味を理解し、I2C経由でレジスタ変更を行い、結果を測定する・・・などの作業が必要です。
また、これらの予備知識がない状態では、評価を開始するまでに時間がかかってしまいます。
Virtual Bench Pro を用いれば、 GUIを使って誰でも簡単にPMBus付き電源ICを評価できます。今回はPMBus付き電源ICのMPQ8645Pを用いて、 Virtual Bench Proの操作方法を説明します。
動作環境
Virtual Bench Pro接続手順
最初に、Virtual Bench Proのインストールから電源ICとの接続手順について説明します。
MPS社のWEBサイトで提供されているVirtual Bench Proをダウンロードします。
* バージョン 4.0.3 で説明しています。
ダウンロードしたexeファイルを実行し、インストールを行います。インストール先のフォルダは後ほど閲覧する場合がありますので、どこのフォルダにインストールしたのかを把握しておきましょう。
※USBドライバはVirtual Bench Proのインストーラに含まれています。
Virtual Bench Proをインストール後、PCとEVKT-USBI2C-02を接続してください。
EVQ8645P-V-1Phase-00A、EVKT-USBI2C-02、PCを接続し、 安定化電源から12Vを入力後、インストールしたVirtual Bench Proを起動します。
Virtual Bench Proを起動すると、下記のような専用のGUIが表示されます。
画面中央に表示されている、[Create New Project]を選択します。
自動的に接続されたICを検出します。
Scanが完了すると、下記のような画面が表示されます。
※この時、異なるデバイスが検出される可能性があります。その場合には、手動でファイルを選択する必要があります。
異なる電源デバイスを検出した場合の操作方法
画面左上の[File]→[Open]を選択し、先ほどVirtual Bench Proをインストールしたフォルダを選択します。
フォルダ内にある[Database]フォルダから使用するデバイス名フォルダを選択し、拡張子[.Spec]ファイルを選択します。
下記画面のように選択したデバイス名に変更されているかを確認します。
次に電源ICのアドレスを指定します。画面左の[Device]を選択すると、下記の画面が表示されます。アドレスを確認する場合は[I2C]と記載された虫眼鏡マークをクリックすると確認できます。
※この時表示される数値はHex[0x]です。
アドレスを確認後、GUI上部[デバイス名]を右クリックし、[Connect tile to a different address]をクリックします。
アドレスを変更する画面が表示されます。上部にデバイス個々に定められている抵抗値とアドレスの関係が表示されています。
選択したアドレスに設定する場合には、画面下の[0x〜]から希望のアドレスを選択し、[OK]ボタンを選択します。
GUI画面上部に表示されているデバイス名の右のマークが緑になっていれば接続は完了です。
Virtual Bench Proの確認項目
次に、MPQ8645Pがサポートしているレジスタ機能を確認します。
今回はPMBusの特長である下記3つの項目を確認します。
- Monitor機能で何が監視できるか
- Configuration機能で何が設定できるか
- Control機能はどのように電源ICを制御できるか
1.Monitor機能で何が監視できるか
Monitor機能では入出力電圧や出力電流、デバイスの温度を監視できます。
この機能を用いれば、マルチメータなどの測定器を使用しなくても、入出力電圧、出力電流、温度の値を確認できます。
また、ステータスレジスタを読み込むことで正常/異常状態を確認できます。
MPQ8645Pでは下記レジスタが用意されており、それぞれのアドレスを指定して読み込むことで、動作しているMPQ8645Pの各種値を確認できます。
Virtual Bench Proは上記レジスタの値を自動で読み込み、GUI上にグラフで出力します。
GUIにグラフを表示するには、画面中央の[Waveforms]タブを選択します。
Monitor機能で各種値をグラフで確認できました。
また、Virtual Bench Proでは保護機能が働いたことを、視覚的に確認できます。
画面中央の[Fault]の欄でどのような保護機能が働いたのかを確認できます。
保護機能が働くと、Fault欄の緑マークが赤マークに変化します。
下画面ではVIN_UV_WARNが赤マークになっていることから、設定したしきい値以下に入力電圧が低下したのが確認できます。
2.Configuration機能で何が設定できるか
Configuration機能では出力電圧値やSW周波数、各種保護機能のしきい値設定などができます。また、これらの設定値は内部メモリ(Multi-Time Programming)に保存できます。
Virtual Bench ProではGUI上で設定するため、直接レジスタ値を打ち込む必要がなく、簡単に設定変更ができます。設定を変更する場合は、赤枠内にある[Parameters]で各種レジスタの設定ができます。
実際にVirtual Bench Proを用いて、出力電圧値を変更します。出力電圧は[Output Settings]から変更できます。
現在の出力電圧1.2Vから1.5Vに変更します。
Voltage Settingに“1.5”を記入し、画面右上部にある[Volatile Memory]ボタンの左にある[↓]ボタンを押します。この動作のみで出力電圧の変更ができます。
Monitor機能を用いて出力電圧を確認すると、1.2Vから1.5Vに出力電圧が変更されているのが確認できました。
3.Control機能はどのように電源ICを制御できるか
Control機能では電源ICのON/OFF制御方法やマージン電圧への設定ができます。
従来の電源ICのEnable機能に対して様々な設定ができます。
また、制御方法の設定値は内部メモリに保存できます。
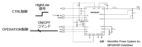
従来の電源ICでは予め仕様として決まっているON/OFF制御方法に対して、PMBus付き電源ICでは複数の制御方法を設定・変更できます。
| ON/OFF制御 | ON制御方法 |
|---|---|
| 制御なし | 入力電圧のみ |
| CTRL制御 | CTRL端子にHigh/Low信号を入力 ※High/Low信号のどちらでONするかの設定もできます |
| OPERATION制御 | PMBus経由でOPERATIONコマンドを入力 |
| CTRL制御 & OPERATION制御 | CTRL制御及びOPERATION制御の両方がON条件の場合にON |
実際にVirtual Bench Proを用いて、制御方法を変更します。
制御方法を変更するには[Parameters]→[Miscellaneous]→[On-Off Config]を選択します。
デフォルト設定ではCTRL端子制御となっているため、CTRL端子制御&OPERATION制御に変更し、OPERATIONコマンドでON/OFFができるか確認します。
ON_OFF_CONFIG SettingsのOp設定でOPERATION制御の設定ができます。
デフォルト設定では[Ignore]となっているため、OPERATION制御は無効となっています。
GUI上で設定を[Response]に変更し、 [Volatile Memory]の[↓]ボタン押します。
次にOPEARATION制御ができるのか確認します。
OPERATIONの設定はデフォルトで[ON(0x80)]となっているため、この設定を[Immediate OFF(0x00)]に変更し、 [Volatile Memory]の[↓]ボタン押します。
Monitorの出力電圧が0Vに低下してたため、CTRL&OPERATION制御に変更できました。
担当エンジニアからの一言
今回はVirtual Bench Proの操作方法と合わせて、 PMBusの3つの特長をご説明しました。
Virtual Bench ProはGUI上でPMBus付き電源ICを評価できるツールですが、実機基板上の評価用にも有用です。
例えば、 EVKT-USBI2C-02が接続できる端子を用意すれば、Virtual Bench ProをインストールしたPCから入出力電圧、電流、温度が確認できます。
EVKの評価だけでなく、実機基板の状態確認など、幅広い用途で使用できる優れたツールです。
MPS社のPMBus付き電源ICを使用する際に是非ご活用ください。